

Category | Allocation | Description |
Public Distribution | 60% | In public circulation across multiple chains (Base, Ethereum, Solana) |
Ecosystem Treasury | 35% | DAO-controlled fund for ecosystem growth, with ≤10% annual emission for 3 years |
Liquidity Pool | 5% | Dedicated to initial and ongoing liquidity provisioning |



If you've been holding XRP or thinking about investing in it, you've probably heard people talking about "XRP burns" and wondered what all the fuss is about. Here's the thing: understanding ho

If you're asking "does XRP have a future," you're not alone. Thousands of investors search for this answer every month, trying to understand whether this crypto is worth their money. XRP sits

If you're searching for how to mine XRP, you've probably heard conflicting information about XRP mining. The truth might surprise you. This guide explains everything you need to know about how to mine

If you're wondering who owns XRP, you're asking one of the most important questions about this cryptocurrency. Understanding XRP ownership reveals how power and control are distributed across this dig

The BitcoinOS (BOS) price reflects how the token is performing in today's fast-moving crypto market. In this article, we'll review its current value, recent performance, and the factors shaping BOS's

BitcoinOS (BOS) is an innovative project designed to enhance Bitcoin's capabilities by integrating zero-knowledge proofs and smart contract functionality. This article will explore BOS's key milestone

The crypto market moves fast, and the live BitcoinOS (BOS) price helps traders stay up to date. This article highlights today's trading price, short-term performance, and the main factors influencing

The real-time BitcoinOS (BOS) price gives traders immediate visibility into market shifts as they happen. This article examines the token's current real-time value, short-term volatility, and how trad

While Shiba Inu (SHIB) continues to build its ecosystem and PEPE holds onto its viral roots, a new contender, Layer […] The post Shiba Inu Price Forecast: Why This New Trending Meme Coin Is Being Dubb

The post Mike Selig Appointed as New CFTC Chair Amid Crypto Focus appeared on BitcoinEthereumNews.com. Felix Pinkston Oct 28, 2025 04:08 Mike Selig, former SEC Crypto Task Force leader, has been appoi

PANews reported on October 28 that according to SoSoValue data, the total net inflow of Bitcoin spot ETFs yesterday (October 27, Eastern Time) was US$149 million. The Bitcoin spot ETF with the largest

PANews reported on October 28th that the GoPlus Chinese community issued a security alert regarding a suspected theft of the x402 cross-chain protocol @402bridge. The creator of the contract starting

TL;DR1) Meteora focuses on building world-class dynamic liquidity pools that serve liquidity providers (LPs), launchpads, and project token launches.2) It offers four core products, DLMM, DAMM v2, DAM

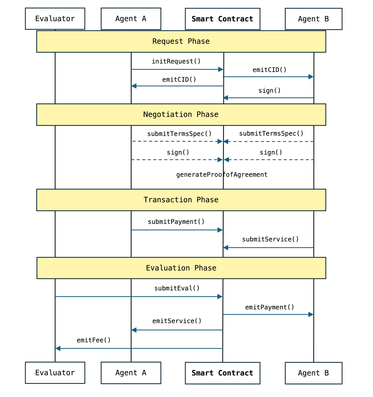
TL;DR1)PayAI Network is an open-source payment infrastructure for AI agent commerce, enabling seamless coordination and transactions between AI agents.2)The core technology of PayAI Network is the x40

In the cryptocurrency market, trading in major players like BTC and ETH have become fiercely competitive, while the real opportunities for outsized returns often lie in underexplored long-tail assets.

TL;DR1) MAITRIX: An intelligent stablecoin protocol for decentralized AI, aiming to serve as the foundational DeFAI financial infrastructure layer.2) Dual-Layer Architecture: Composed of a Stablecoin